
电动自行车因具备“绿色出行、便捷骑行”等特征,正逐渐受到人们的关注和喜爱。当我们驾驶电动自行车时,会看到车辆上有一个仪表,这仪表盘相当于电动自行车的“大脑”,它可以显示电量、速度等信息,为我们的出行提供高效、便捷的代步体验。为了满足电动车仪表盘的电源方案需求,诚芯微应势推出CX8902、CX8903,CX8901X系列的降压恒压芯片,它能够将10-100V的输入电压稳定降压至5V2/3A,为电动车仪表盘提供稳定可靠的电源。

CX8903降压恒压芯片采用简洁的电路设计,使得芯片的功耗和温度较低,从而提高了其可靠性。CX8903这款芯片具有10-100V宽电压输入范围,能够适应不同电动车的电压需求。无论是12V的轻便电动车,还是100V的重型电动车,CX8903都能够轻松应对,实现稳定的降压输出。CX8903通过精密的反馈控制系统,实现了输出电压的稳定控制,不受外界干扰的影响。即使在电动车行驶过程中遇到颠簸、震动等恶劣环境,也能够保持稳定的性能,确保仪表盘正常工作。

CX8903降压恒压芯片作为一款专为电动车仪表盘设计的电源供应器,具有宽电压输入范围、高效能、输出稳定、电路精简、体积小和可靠性高等优点。它的应用不仅提高了电动车仪表盘的性能和可靠性,还为其他需要降压恒压的场景提供了有力的支持,如照明系统、控制器、转换器等。
随着电动车市场的不断扩大和技术的不断进步,对于电动车仪表盘等配件的性能要求也越来越高。CX8902、CX8903降压恒压芯片凭借其优异的性能和广泛的应用范围,必将在未来的电动车市场中占据着重要地位。
CX8903概述:
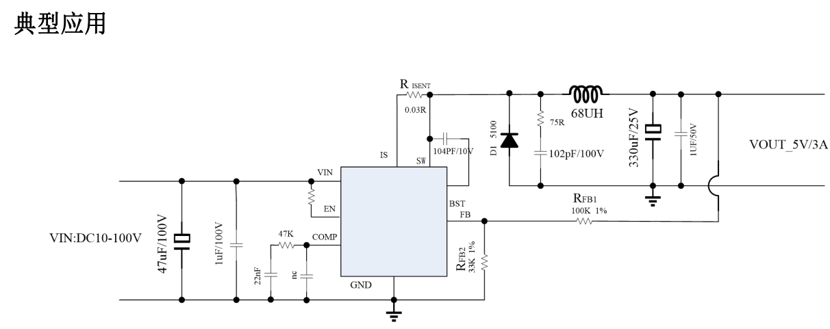
CX8903是一款支持宽电压输入的开关降压型 DC-DC 控制器,最高输入电压 100V。
CX8903具有低待机功耗、高效率、低纹波、优异的母线电压调整率和负载调整率等特性。
CX8903内置100V/90mΩ功率管支持3A电流输出可通过设置FB引脚的分压电阻可设置输出恒压值。
CX8903采用固定频率的 PWM 控制方式,典型开关频率为100KHz。轻载时会进入跳周期模式以获得高转换效率。
CX8903内部集成软启动以及过温保护电路,输出短路保护,限流保护,逐周期电流检测等功能,提高系统可靠性。
CX8903采用SOP-8L 封装,极简的外围,适合于宽输入DC-DC降压应用。
CX8903特点:
内置100V /90mΩ N-MOSFET
宽电压输入范围 10V至 100V
极简的外围器件
使能脚关断实现零功耗
输出短路打嗝保护(输出短路打嗝保护这一作用在于:输出电流大于 OCP 或短路异常时,芯片控制器会关断输出,由于不知道输出短路何时解除短路,就需要间隔一段时间开启一次输出,来判断输出是否允许开启输出,以此循环往复,这就是输出短路打嗝模式保护模式。)
过温保护、逐周期限流保护
输出电压,电流灵活可调
外置环路调节
采用SOP-8L封装
应用于:
扭扭车控制器
电动车仪表盘
快充电源
电动车报警器电源
逆变器系统
工业控制系统非隔离式 PoE、IP摄像头

